

作者 | 阿廖沙
来源 | 赛柏蓝器械 ]article_adlist-->耗材集采步入“反内卷”时代。
01
冠脉特殊球囊集采终于来了
9月11日,河南医保局发布《冠脉介入球囊类医用耗材 集中带量采购规则要点(征求意见稿)》(完整见文末),意见征求截止时间为9月15日18时。

去年5月,国家医保局公布7大耗材全国联采项目,其中就包括由河南牵头冠脉切割球囊集采,并于同年12月启动产品信息维护工作,时至今日终于迎来正式启动。
根据《意见稿》,此次采购品种为冠脉介入球囊类耗材,包括冠脉切割、刻痕、棘突和乳突球囊,最高有效申报价暂未公布。

申报企业根据各分组目录情况,选取一个产品作为代表品进行申报。拟中选价格公示后,拟中选产品的各规格型号价格高于各省级医药采购平台最低挂网价的,拟中选企业应主动申请价格调整。
针对企业关联关系的判定再度细化(详见文末),各采购目录内存在关联关系的企业,可分别进行投标,但应按同一价格申报,若申报价格不同,以其中最低价格作为有效申报价格,其他申报价格无效。
02
设置三档拟中选规则
报价不得低于成本
近年来,耗材集采中选规则持续优化。此次河南冠脉介入球囊集采吸收了去年第五批耗材国采的经验,并跟进近期第十一批药品国采的价格“反内卷”的精神。
本轮集采设置三档拟中选规则:
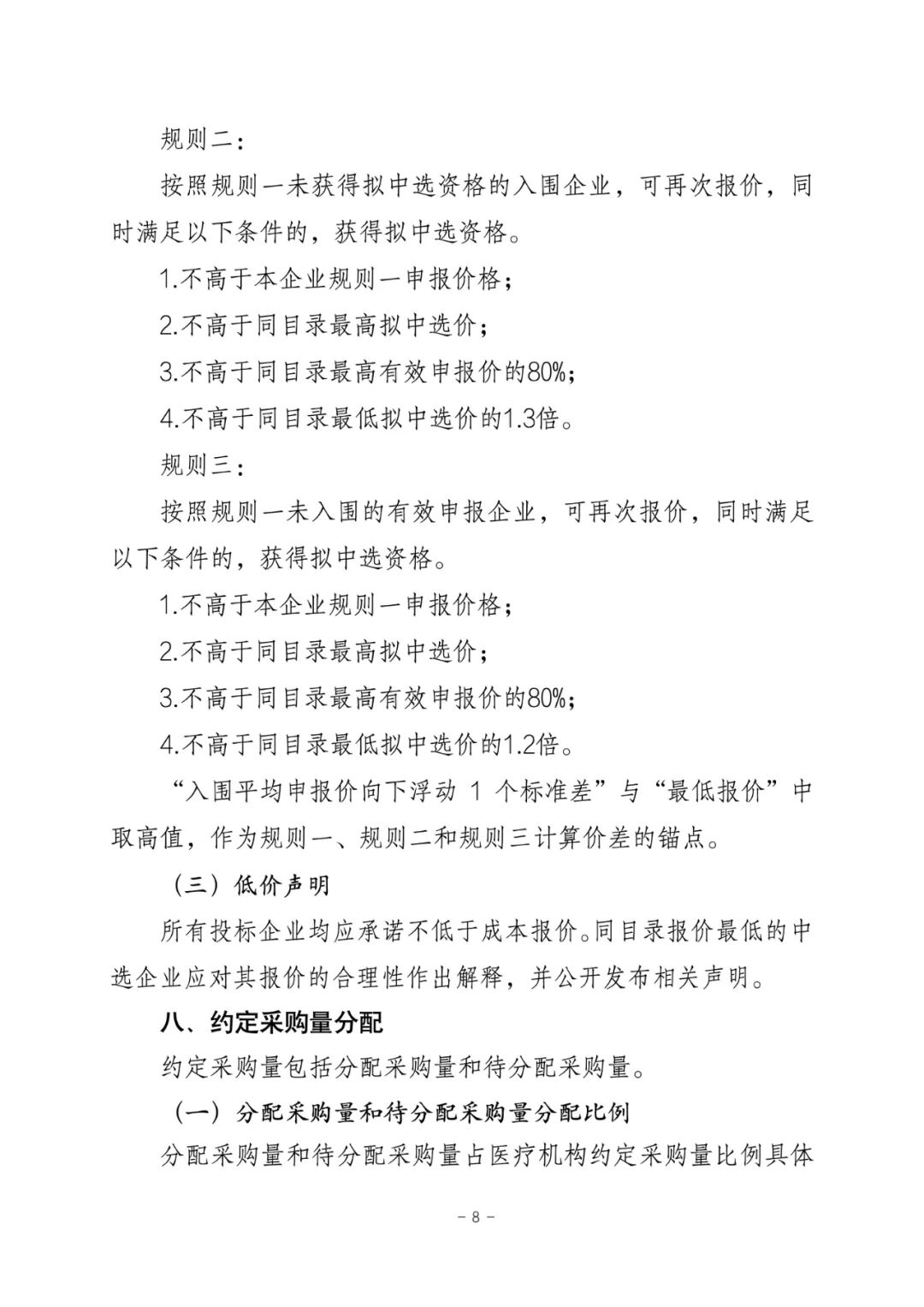
规则一:
同目录内,依据企业申报价格按照由低到高的顺序确定排名,各目录入围企业申报价格≤同目录最低申报价格1.5倍的,获得拟中选资格。
最多入围企业数量详见下表:

其中,竞争不充分目录(有效申报企业数和最多入围企业数差额≤1),企业报价的降幅≥竞争充分目录拟中选企业申报价格最低降幅(冠脉乳突球囊降幅≥竞争充分目录拟中选企业申报价格平均降幅)的,获得拟中选资格。
规则二:
按照规则一未获得拟中选资格的入围企业,可再次报价。同时满足不高于本企业规则一申报价格、同目录最高拟中选价、同目录最高有效申报价的80%、同目录最低拟中选价的1.3倍这四个条件的,获得拟中选资格。
规则三:
按照规则一未入围的有效申报企业,可再次报价,同时满足不高于本企业规则一申报价格、同目录最高拟中选价、同目录最高有效申报价的80%,同目录最低拟中选价的1.2倍这四个条件的,获得拟中选资格。
各梯度规则中选分配采购量占比如下:

值得注意的是,此次集采提出“价格锚点”概念。即“入围平均申报价向下浮动1个标准差”与“最低报价”中取高值,作为规则一、规则二和规则三计算价差的锚点。
“锚点”概念已出现在近期的第11批药品国采中,该机制旨在防范价格过度内卷,避免出现异常低价干扰集采顺利推进。
此外,本轮集采规则还为防价格内卷设置另一重保险,明确要求所有投标企业均应承诺不低于成本报价。同目录报价最低的中选企业应对其报价的合理性作出解释,并公开发布相关声明。
03
国产冠脉特殊球囊
放量机遇来临
此次集采的球囊产品均属冠脉特殊球囊范畴,相较普通球囊具备高效扩张、低损伤、适用范围广等优势,广泛应用于冠状动脉疾病的治疗中,包括稳定型心绞痛、不稳定型心绞痛、急性冠脉综合征等。
近些年,PCI治疗(经皮冠状动脉介入治疗)在国内临床加速普及,带动特殊球囊市场扩容。根据前瞻产业研究院数据,2017年至2021年,PCI手术数量从753142例增长至1164117例,年均复合增长率为11.5%。
聚焦冠脉特殊球囊赛道,近年国产替代进展提速。据沙利文《血管介入特殊球囊行业现状与发展趋势蓝皮书》,截至2024年1月,获NMPA批准上市的特殊球囊产品共计14款(按注册批准号统计),其国产冠脉特殊球囊8款,进口冠脉特殊球囊产品6款。目前已获批的冠脉特殊球囊包括切割球囊、棘突球囊、乳突球囊与定向刻痕类球囊及导丝刻痕球囊。
目前,冠脉特殊球囊尚未参与过大规模集采,相关品类仅在2023年京津冀“3+N”联盟28种耗材集采中出现过,采购品种为冠脉切割/棘突/乳突球囊,带量中选价在1198-4978元之间。
随着大规模联盟集采来袭,国产冠脉特殊球囊的放量空间加速扩容。且在反内卷的中选规则设置下,产品利润也将得到保障。
附:









END内容沟通:微信 nrzx0321

海量资讯、精准解读,尽在新浪财经APP
鼎合网配资提示:文章来自网络,不代表本站观点。